A Revolution in Reliability Excellence® 50 Years in the Making
What is LCEsmartr?
LCEsmartr is a curated online system of everything we’ve learned about implementing successful reliability, maintenance, and asset management practices over 50 years. Using LCEsmartr and expert coaching will drive your transformation and accelerate results in the highest-priority areas.
Experience LCEsmartr Firsthand











Test-drive 50 years of expertise
Sign up today for a free trial of the LCEsmartr Playbook. Our curated body of knowledge and toolkit was designed to support your goals, your team, and your timeline.
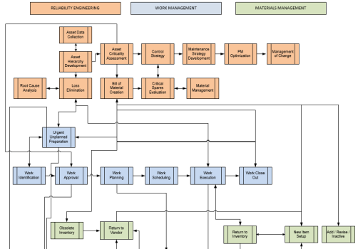
Want a more in-depth guide?
Our interactive brochure is a self-paced demo of the LCEsmartr Playbook, where you can tap into decades of know-how and browse the tools that can put it into action.
What Does a Reliable, Asset Management Minded Organization Look Like?
Excellent organizations connect and coordinate their people, processes, and technologies for optimal performance. Highly reliable operations experience lower operational costs, increased production capacity, reduced downtime, and improved safety/regulatory compliance.
Multiple Language Options Available
Quickly Evaluate Your Operations
We’ve identified common issues facing industrial operations. Select an issue below that’s a current challenge for you, answer a few assessment questions, and we’ll share a report with resources and expert guidance to help.
Reliability Reinvented, Excellence Empowered
Are you a small manufacturing operation? Multi-site? Global footprint? From initial assessments to advanced strategies, we offer solutions that can evolve alongside your organization.
How Does LCEsmartr Work?
Tailor-Made for Your Program
LCEsmartr is completely customizable to fit your program and meet your needs. Packages start with a single work stream, and can scale up to a complete enterprise solution spanning six work streams, up to nine eLearning solutions, and multiple languages.
All LCEsmartr packages are delivered with a subject matter expert coach to guide and support your implementation, ensuring you get the most value for your investment.
Reach Your Performance Goals – Take Control of Your Operations
Using LCEsmartr and LCE expert coaching accelerates an organization’s improvement and speeds time to results – whether it be moving from reactive to reliable operations, digital/smart manufacturing initiatives, a pursuit of operational excellence, achieving ISO 55000 certification, or other transformation.
Extensive Work Streams
0
Hours of Professional Online Training
0
+
Languages for Global Reach
0
Proprietary Tools and Resouces
0
+
Customer Testimonials
VP Operations
"If you try to do it yourself, it is a sustained 10-12 year effort. The quickest way to shorten that timeline is to bring in the best of the world. That’s why we work with LCE consultants and we use LCEsmartr across our operations."
Corporate Reliability Leader
"We see LCEsmartr as a tool to allow sites to continuously improve their maintenance and engineering operations."
Reliability & Maintenance Manager
"Every bit of this product is a loaded, meaningful resource that is easy to get to and use. But it’s not just about the site experience, the content itself (processes, matrices, etc.) is comprehensive and robust."
Director, Global Engineering
"LCEsmartr offers more than training. It’s about providing the foundation (the why) so that you can take those learnings and apply them to your job. We want our team globally to continuously improve for themselves and the LCE smartr Playbook makes that possible."
Asset Management Program Leader
"LCEsmartr is an enabler - it allows sites to make their own systems with education background and gives them ownership. It’s like a self-help tool."
Plant Manager
"Anytime we have new people joining the maintenance or engineering organization, we will have them doing this training."
Reliability Excellence Director
"LCEsmartr is technology agnostic.
It’s really foundational - for any of the systems"
Global Reliability Director
"With LCEsmartr, the foundation is in place; documented practices.
We don’t worry about the tribal knowledge leaving and starting at square one"


